搜索
会员注册
|
会员登录
首页
学会概况
学会简介
组织机构
学会章程
专业委员会
秘书处
理事单位
学术活动
会员服务
团体标准
科普宣传
奖项推荐
技术咨询
成果鉴定
党建强会
党建工作小组
党建要闻
学术园地
奖项申报
联系我们
首页
通知公告
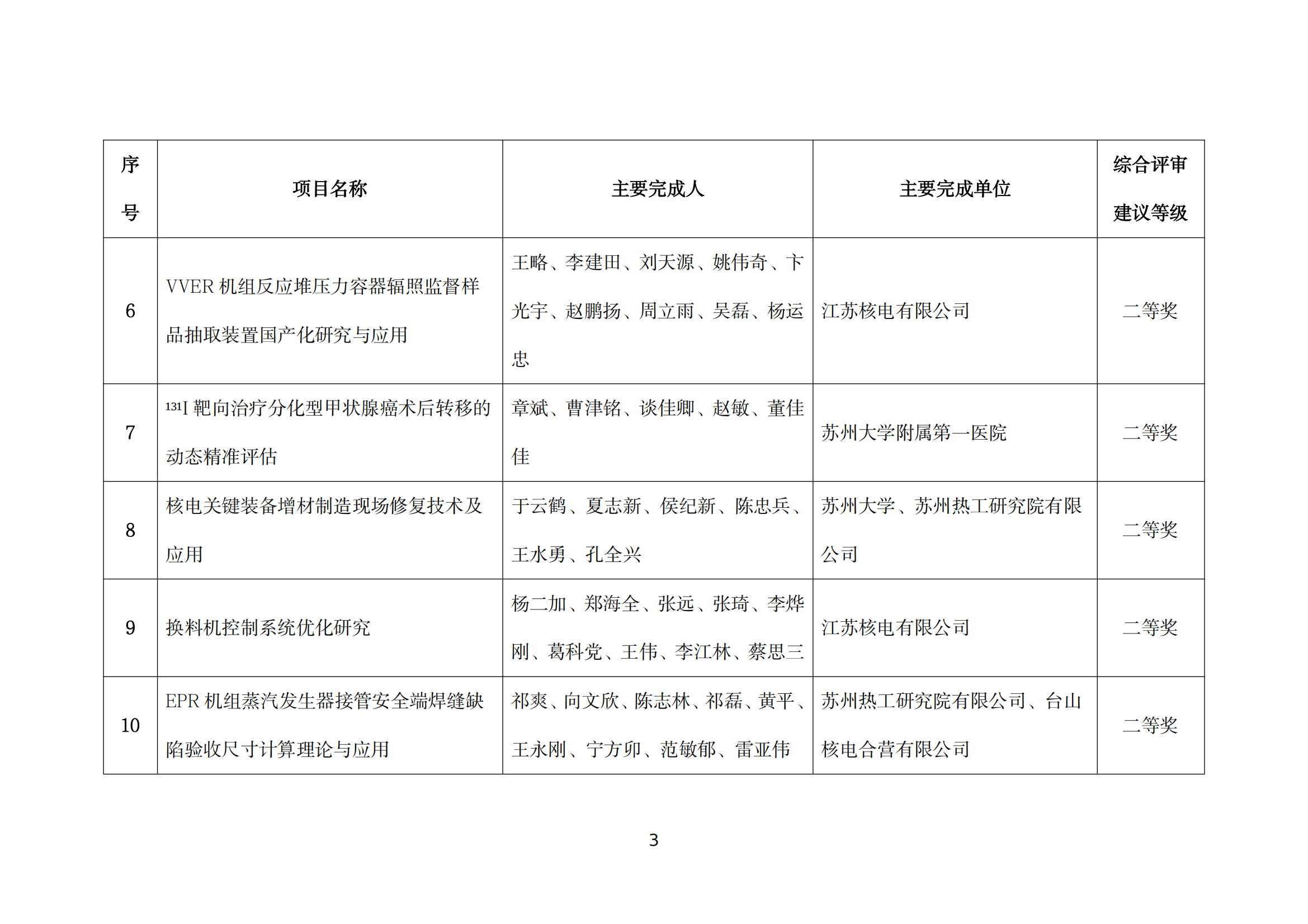
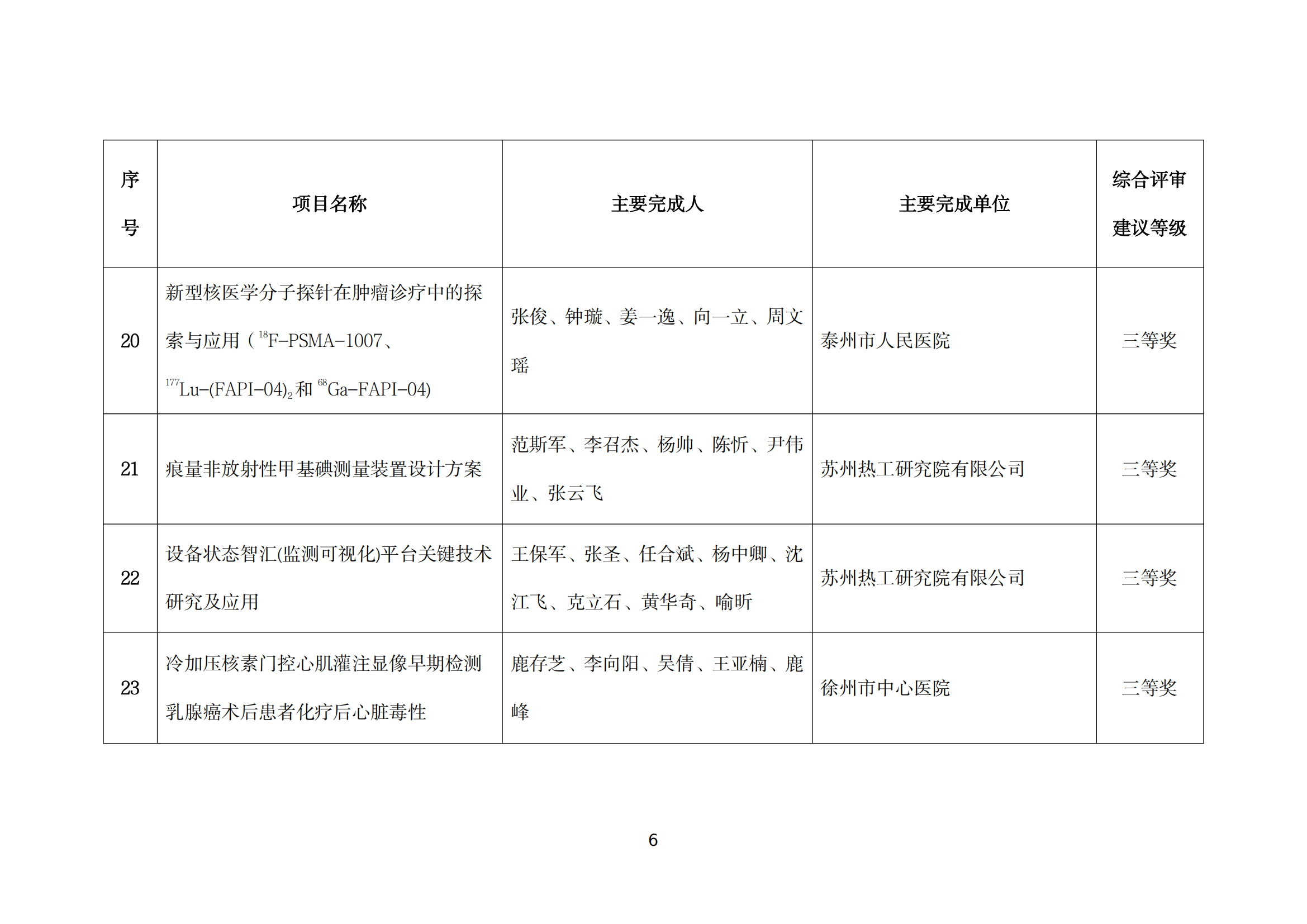
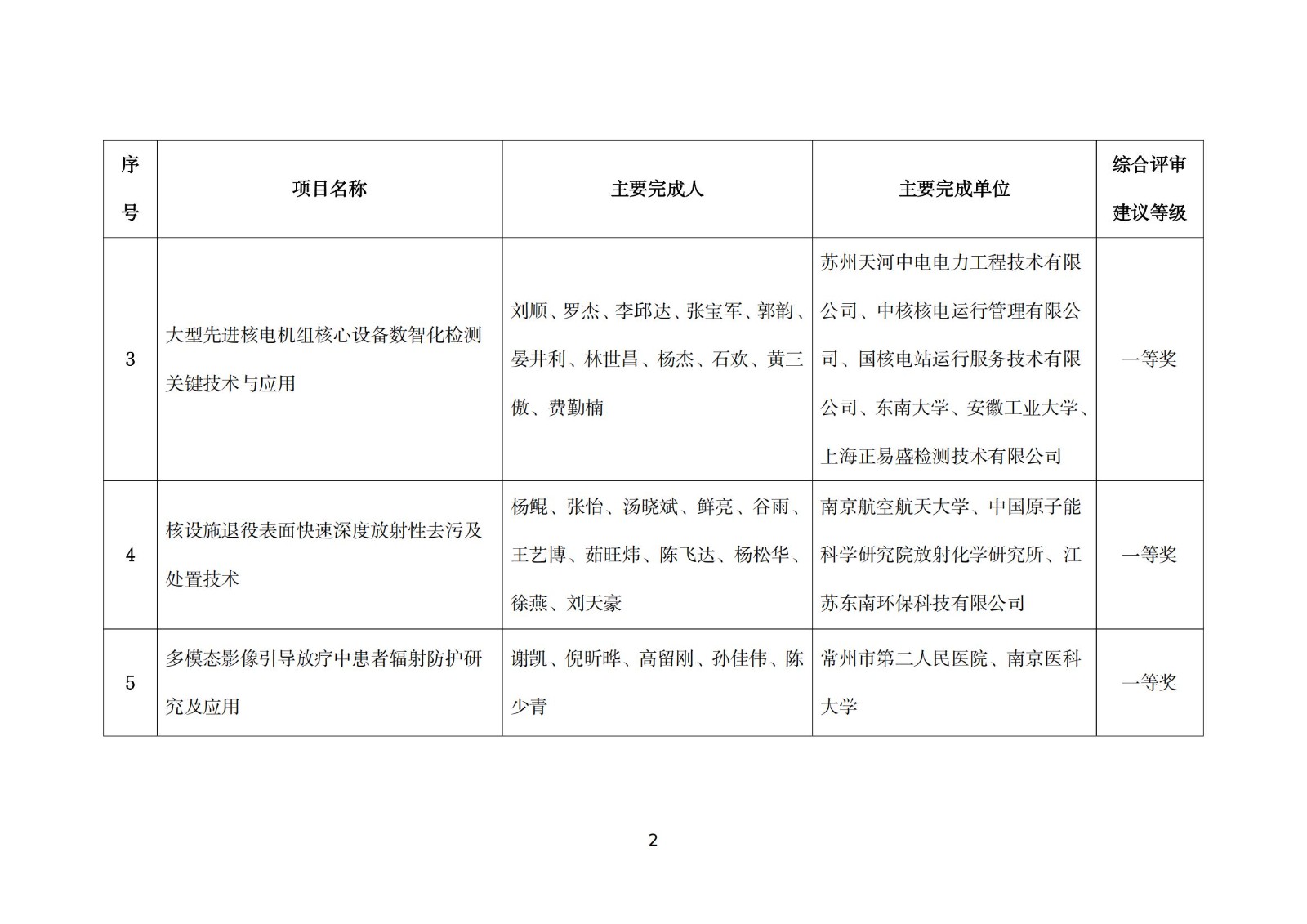
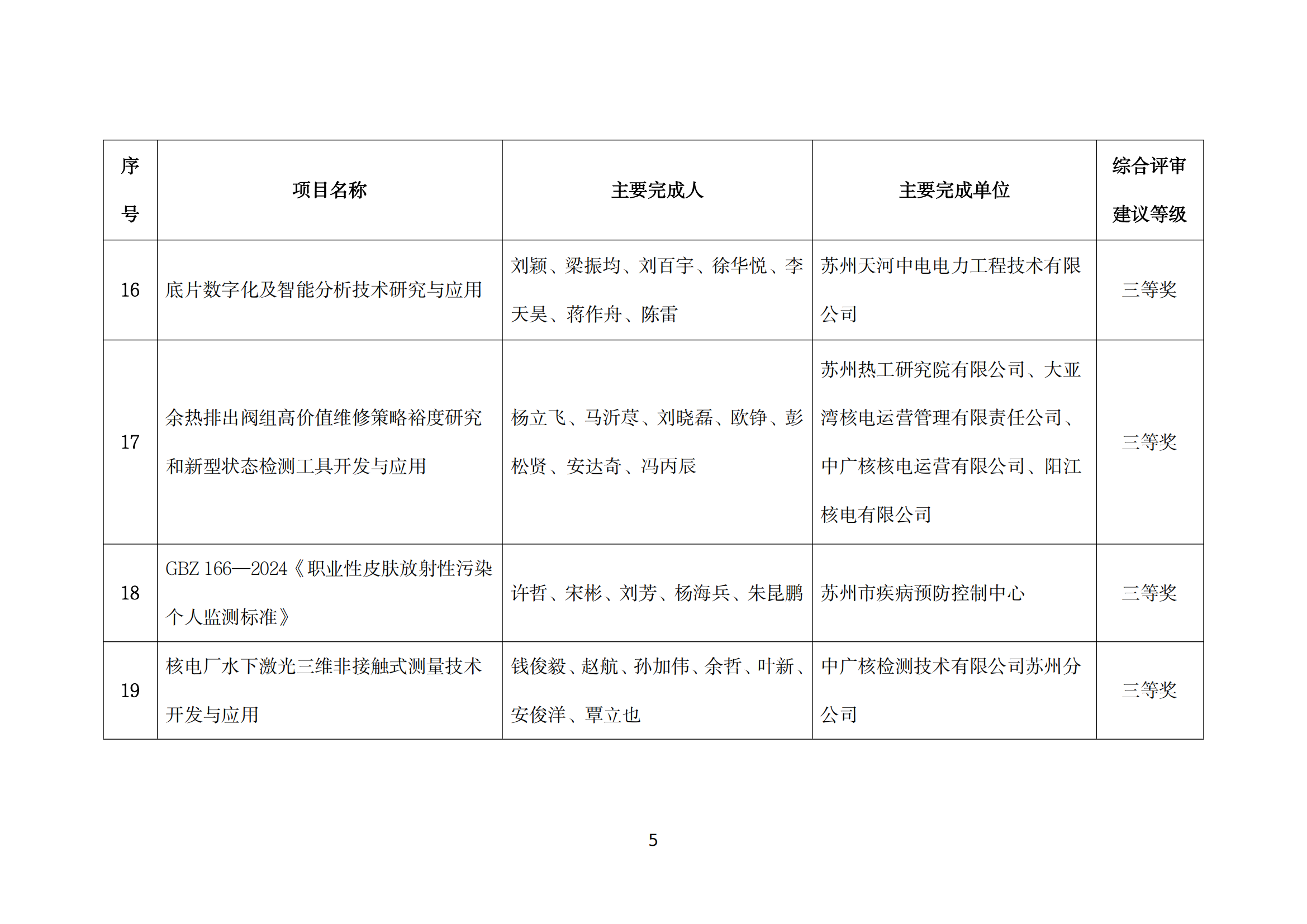
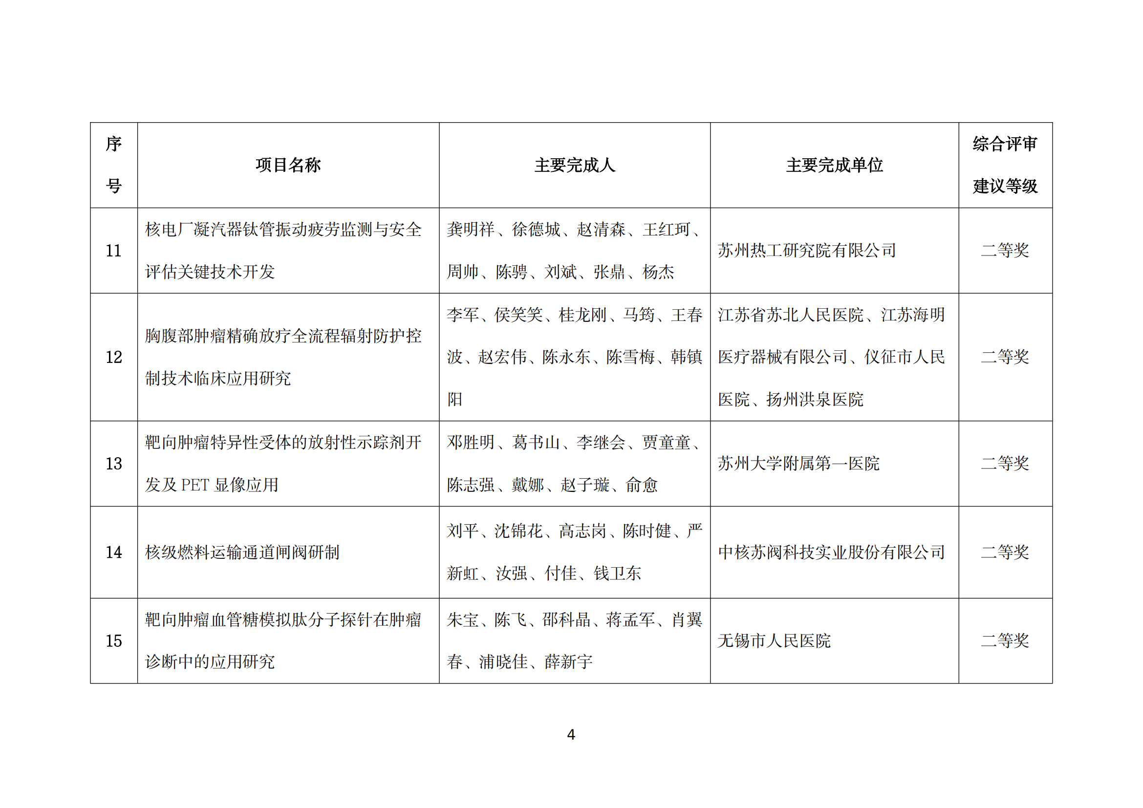
2024年度江苏省核学会科学技术奖终评结果公示
通知公告
2024年度江苏省核学会科学技术奖终评结果公示
发布时间:2025-12-01
上一篇:
江苏省核学会受理申报2024年度科学技术奖名单公示
下一篇:
关于江苏省科协“十一大”代表人选的公示